近日,全国大学生生命科学竞赛(2022,创新创业类)公布结果,中国AV
生物工程、食品、化学与材料工程、生命科学与健康工程、医学五个学院共40个学生项目参赛,共获得特等奖1项,一等奖8项,二等奖4项,三等奖8项。中国AV
获得优秀组织奖。
本次赛事由全国大学生生命科学竞赛委员会、高等学校国家级实验教学示范中心联席会及《高校生物学教学研究(电子版)》杂志社主办,河南师范大学生命科学学院承办,全国大学生生命科学竞赛(2022,创新创业类)组织委员会组织实施,自2022年3月启动至今,本届大赛共计收到参赛作品5053项。
本届大赛受疫情影响,全程采用网络方式完成。经过材料初审和复赛,中国AV
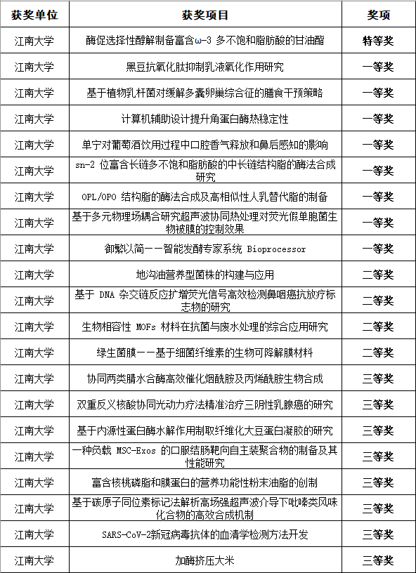
9个学生项目入围决赛。经过激烈角逐,食品学院李才明、王小三老师指导,陈烨等同学参赛的《酶促选择性醇解制备富含ω-3多不饱和脂肪酸的甘油酯》斩获特等奖。食品学院郑召君、徐勇将老师指导,艾子璇等同学参赛的《黑豆抗氧化肽抑制乳液氧化作用研究》,食品学院王刚老师指导,石刘婷等同学参赛的《基于植物乳杆菌对缓解多囊卵巢综合征的膳食干预策略》,生命科学与健康工程学院龚劲松、苏畅老师指导,江佳宇等同学参赛的《计算机辅助设计提升角蛋白酶热稳定性》, 中国AV
唐柯老师指导,师戈图等同学参赛的《单宁对葡萄酒饮用过程中口腔香气释放和鼻后感知的影响》,食品学院邹孝强、黄健花老师指导,李亚茹等同学参赛的《sn-2位富含长链多不饱和脂肪酸的中长链结构脂的酶法合成研究》,食品学院王小三老师指导,赵昕辰等同学参赛的《OPL/OPO结构脂的酶法合成及高相似性人乳替代脂的制备》,食品学院姚卫蓉、于航老师指导,姜琳等同学参赛的《基于多元物理场耦合研究超声波协同热处理对荧光假单胞菌生物被膜的控制效果》, 中国AV
张玲、杨海麟老师指导,张一冉等同学参赛的《御繁以简——智能发酵专家系统Bioprocessor》均荣获一等奖。
本次比赛取得的优异成绩不仅彰显了江南学子的专业功底,而且体现了学校对大学生实践能力、创新创业能力培养的成果。近年来,学校依托学科竞赛开展大学生创新创业教育已经取得了突出成绩,期待江南学子在更广阔的学科竞赛舞台上再添新誉。

决赛现场

获奖名单(中国AV
)